GWJ Technology Releases New Version of TBK Software
GWJ Technology GmbH has released a new version of its TBK desktop calculation solution for designing, recalculating and optimizing gears, shafts, bearings, bolted joints, shaft-hub connections and other machine elements. For more than four decades, the practical TBK calculation software has proven its value in many industries worldwide - from precision engineering to heavy machinery. From individual machine elements with intelligent CAD integration through to complete gearbox systems, this powerful calculation tool is used in the development, design, work preparation, production and quality assurance.
The new version offers numerous improvements and, in some cases, major revisions. The input options for profile and flank modifications in the gear modules “Cylindrical Gear Pair,” “Planetary Gear,” “Gear Rack,” "Gear Train" and "Single Cylindrical Gear" have been significantly modified to catch incorrect input and automatically calculate individual values. For example, when defining a linear tip relief with a transition radius, only the diameter for the start or end of the transition radius needs to be entered. The second value is automatically determined by the program to ensure a tangential transition. For single internal gears, a virtual mating gear can now be specified to calculate the length of the contact path and determine the length of the relief.
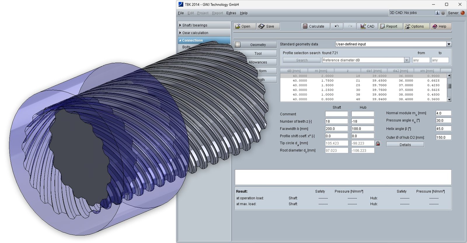
Other enhancements include the calculation of load spectra in the "Cylindrical Gear Pair" and "Bevel Gear" modules and the iteration of point data in the tooth form calculation. It is now possible to enter a pressure angle of up to 1 degree instead of 5 degrees for single external cylindrical gears and splines. In addition, involute splines with helix angles up to 89 degrees can be calculated and generated as 3D models. Among many other enhancements, 3D CAD plugins for the latest versions of Solidworks, Autodesk Inventor, and Solid Edge have been released. The ability to generate the manufacturing data table from the selected drawing view in Solidworks has been enhanced and integrated with Autodesk Inventor.
